Wireless character drivers

IOCTL Interface

Before this interface, the IOCTL API for character-driven RF devices lacked a common interface across different modulation technologies, such as LoRa, FSK, and OOK. The result was, driver-specific IOCTL commands were created even when they could be shared across multiple radios. This fragmentation made application portability more difficult to maintain.

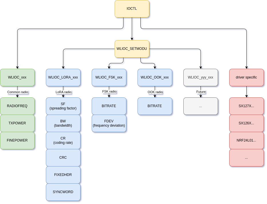
To solve this issue, groups of commands have been created that are “selected” by using WLIOC_SETMODU. See image below for a representation.

../../../../_images/wireless_ioctl_white.drawio.png

Note

This image does not show all features. This is purely a representation of command relations under WLIOC_SETMODU.

read()

Reading a radio will take a wlioc_rx_hdr_s, where information about the payload will be read and written to.

  • FAR uint8_t *payload_buffer Pointer to user buffer. This is where the payload will be written to.

  • size_t payload_length Initially: User must set this to the size of payload_buffer. After reading: This will become the amount of bytes written to the payload_buffer.

  • uint8_t error When greater than 0, there are errors detected in the payload. The payload can still be returned, which allows the user to repair it if desired.

  • int32_t rssi_dbm The Received Signal Strength Indicator in 1/100 decibel-milliwatts of the received signal. When unsupported, this returns INT32_MIN.

  • int32_t snr_db The signal to noise ratio in 1/100 decibels of the received signal. When unsupported, this returns INT32_MIN.

write()

Writing to a radio will attempt to send the given bytes. The radio must be configured before doing so. Unlike read(), this will simply take uint8_t bytes as payload.